想考却一头雾水?事业单位考试第一步做什么?考编小白必看! ...

2026-3-5 20:14| 发布者: 郭猛| 查看: 6243| 评论: 0

摘要: 在当今竞争激烈的就业市场中,编制工作以其稳定性和良好的福利待遇,吸引着众多求职者投身考编大军。然而,对于许多初次踏上考编之路的人来说,往往会感到迷茫,不知道考编的第一步究竟该做什么。下面就为大家详细介 ...

在当今竞争激烈的就业市场中,编制工作以其稳定性和良好的福利待遇,吸引着众多求职者投身考编大军。然而,对于许多初次踏上考编之路的人来说,往往会感到迷茫,不知道考编的第一步究竟该做什么。下面就为大家详细介绍考编的关键第一步。


想考却一头雾水?事业单位考试第一步做什么?考编小白必看!

考编的第一步,也是最为关键的一步,就是明确自身的考编目标。这其中包含两层含义,一是要确定自己想要报考的编制类型,二是要结合自身情况,选择合适的报考岗位。

编制类型有多种,常见的包括公务员编制、事业单位编制、教师编制等。不同的编制类型,其工作性质、职业发展路径和考试内容都存在较大差异。

今天主要来聊事业单位。事业单位编制涵盖的范围非常广泛,包括教育、科技、文化、卫生等多个领域,事业单位主要从事社会公益服务活动。

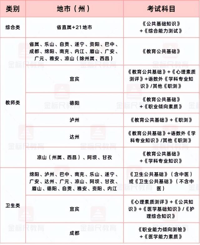
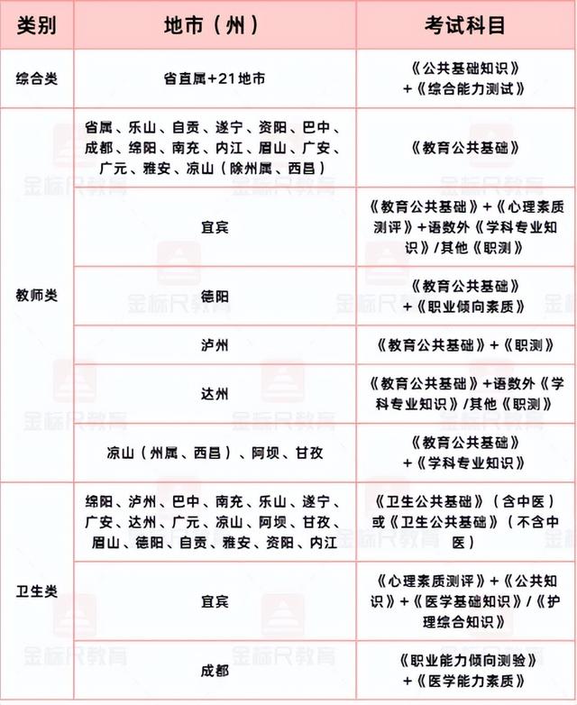
事业单位考试的内容因岗位而异,综合岗四川统一考《公基》+《综测》,大部分地区医疗岗考《卫基》,大部分地区教师岗考《教基》,具体可见下图↓


想考却一头雾水?事业单位考试第一步做什么?考编小白必看!

在确定了编制类型后,接下来就要根据自身的专业、兴趣、职业规划以及实际情况,选择合适的报考岗位。

首先,要仔细研究招聘公告和岗位要求。招聘公告中会详细列出每个岗位的报考条件,如专业限制、学历要求、工作经验、年龄限制等。一定要严格按照自身条件筛选出符合要求的岗位,避免盲目报考。

同时,还需要考虑岗位的竞争程度。有些热门岗位由于工作地点好、待遇优厚,往往会吸引大量考生报考,竞争异常激烈。而一些相对偏远或者条件较为艰苦的岗位,报考人数可能相对较少。考生可以结合自己的实力和对工作的期望,综合权衡选择。如果自身实力较强,且对工作地点和环境有较高要求,可以尝试报考热门岗位;如果希望增加上岸的机会,也可以考虑一些竞争相对较小的岗位。

此外,了解岗位的工作内容和职业发展前景也很重要。可以通过网络、咨询在职人员等方式,深入了解岗位的日常工作、发展空间等情况。只有充分了解这些信息,才能做出更符合自己需求的选择。


想考却一头雾水?事业单位考试第一步做什么?考编小白必看!

总之,考编的第一步明确目标至关重要,它就像航海中的指南针,为整个考编过程指明方向。只有确定了适合自己的编制类型和报考岗位,才能有针对性地进行备考,提高考编的成功率。希望每一位考编人都能迈出坚实的第一步,在考编之路上越走越顺,最终实现自己的职业梦想。

#事业单位##事业单位招聘##四川事业单位#


路过

雷人

握手

鲜花

鸡蛋
  • 关注微信服务号

  • 扫描下载APP

美路科技旗下网站|试题宝 ( 鲁ICP备18021794号-4 )|  鲁公网安备37130202372899号

GMT+8, 2026-4-24 20:36 , Processed in 0.089320 second(s), 36 queries .

Powered by Discuz! X3.5

© 2001-2026 Discuz! Team.

  • QQ: 871889019

    客服电话

    183-9671-7087

    电子邮件

    mlkj@aliyun.com

    在线时间:8:00-16:00

  • 返回顶部