2025年度专业技术人员职业资格考试重要事项提示

2025-9-5 19:54| 发布者: 李飞| 查看: 37287| 评论: 0

摘要: 2025年度部分专业技术人员职业资格考试报名、公布成绩时间预告;专业技术人员职业资格考试一般流程;相关信息查询方式。2025年度部分专业技术人员职业资格考试报名、公布成绩时间预告专业技术人员职业资格考试一般流 ...



2025年度部分专业技术人员职业资格考试报名、公布成绩时间预告

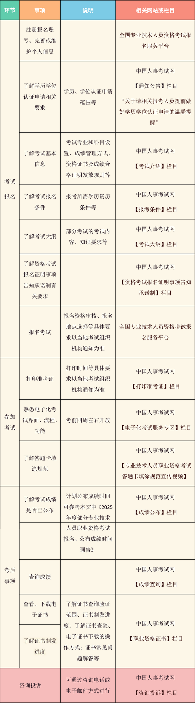
专业技术人员职业资格考试一般流程

相关信息查询方式




2025年度部分专业技术人员

职业资格考试报名、公布成绩时间预告


2025年度专业技术人员职业资格考试重要事项提示



专业技术人员职业资格考试一般流程


2025年度专业技术人员职业资格考试重要事项提示



相关信息查询方式


2025年度专业技术人员职业资格考试重要事项提示


2025年度专业技术人员职业资格考试重要事项提示


01
02
03

2025年度专业技术人员职业资格考试重要事项提示



路过

雷人

握手

鲜花

鸡蛋
  • 关注微信服务号

  • 扫描下载APP

美路科技旗下网站|试题宝 ( 鲁ICP备18021794号-4 )|  鲁公网安备37130202372899号

GMT+8, 2026-4-24 22:14 , Processed in 0.136013 second(s), 35 queries .

Powered by Discuz! X3.5

© 2001-2026 Discuz! Team.

  • QQ: 871889019

    客服电话

    183-9671-7087

    电子邮件

    mlkj@aliyun.com

    在线时间:8:00-16:00

  • 返回顶部