2025年执业药师考试重要提示看这里,报名流程、合格线、题型、成绩有效期

2025-9-5 19:29| 发布者: 李炳辰| 查看: 53892| 评论: 0

摘要: 日前中国人事考试网发布2025年度专业技术人员职业资格考试重要提示执业药师职业资格考试预计报名入口开放时间6月24日—7月15日各地组织报名的具体时间安排以当地人事考试机构为准考试时间10月18、19日执业药师职业资 ...

日前

中国人事考试网发布

2025年度专业技术人员职业资格考试重要提示


2025年执业药师考试重要提示看这里,报名流程、合格线、题型、成绩有效期

执业药师职业资格考试

预计报名入口开放时间

6月24日—7月15日

各地组织报名的具体时间安排

以当地人事考试机构为准

考试时间

10月18、19日


2025年执业药师考试重要提示看这里,报名流程、合格线、题型、成绩有效期

执业药师职业资格考试一般流程

通知还公布了2025年执业药师考试一般流程和相关信息查询方式,其中包含了考试报名和参加考试以及考后事项等考试全过程内容。


2025年执业药师考试重要提示看这里,报名流程、合格线、题型、成绩有效期

执业药师考试网上报名流程

网上报名流程具体可分为七步,其中新、老考生在部分环节的操作有些许不同,且现在即可到中国人事考试网完成“考生注册、完善个人信息”。

01、考生注册

在中国人事考试网首页点击【网上报名】,进入“全国专业技术人员资格考试报名服务平台”登录页面:

新考生选择【新用户注册】,按照页面提示填写信息。

老考生输入【用户名、密码、验证码】,登录系统。

注意:这里新、老考生以是否已注册平台账号区分,有账号即为老考生。

02、完善个人信息

登录系统后,按照系统提示完善相关信息,包括个人基本信息、学历信息、学位信息、工作经历、联系方式五大板块。

新考生首次登录系统还需成功上传考生照片才能开始操作。

提醒:

1.考生照片上传成功后不得更改,慎重上传。

2.执业药师考生如实填写报名条件相关的学历、学位信息即可,学位信息不是必须项,如无直接点击【下一步】可跳过

3.工作经历可在考前再更新、填写。

4.报名前仔细检查各项信息是否准确,特别是联系方式。手机号码最好填写报考期间能直接联系到考生本人的手机号,否则或错过审核通知。

03、进入考试报名

官方公布2025年执业药师考试预计在6月24日—7月15日,各地区具体报名时间或有差异,须及时关注当地报名通知。

所在考区报名入口开放后,考生登入系统,点击左侧菜单栏【进入考试报名】,再找到“执业药师技术资格考试”,点击右方【选择】,进入报名界面。

04、填写报考信息

进入报名界面后,选择报名考区→阅读考试文件→填写报名信息(包括报考信息、个人信息、教育信息、工作单位信息、通信信息)→选择报名办理方式

05、报名确认

选择告知承诺制或非告知承诺制,按照系统提示核查填报信息。

核对无误或已按照系统提示正确补充相关材料后,点击【信息确认】。

06、资格审核

报名信息确认后,仔细查看系统提示,如明确告知需参加资格审核,请密切关注当地官方通知,按期完成资格审核。

提醒:各地的审核安排不同,以报考考区最新通知为准。一般需要审核的对象包括:非告知承诺制、告知承诺制材料未通过或无法核验等情况的考生。

07、网上缴费

告知承诺制无需审核或者审核通过的考生,在系统成功缴费后,即报名成功。

2025年执业药师考试

60分合格

今年执业药师考试改革重大变化就是考试分数调整为100分,很多考生关心多少分为合格分,还是72分吗?

全国统一合格分数:60分

自2022年起,执业药师考试实行相对固定的合格标准,各科目合格标准为试卷满分的60%:即试卷满分为100分的话,科目成绩≥60分就算合格。


2025年执业药师考试重要提示看这里,报名流程、合格线、题型、成绩有效期


2025年执业药师考试重要提示看这里,报名流程、合格线、题型、成绩有效期

单独划线合格分数:或低于60分

根据人力资源社会保障部发布的《关于单独划定部分专业技术人员职业资格考试合格标准有关事项的通知》规定:执业药师考试部分考区将实行“单独划线”,成绩合格标准将降低。


2025年执业药师考试重要提示看这里,报名流程、合格线、题型、成绩有效期

单独划线政策地区:

自2023年1月1日起,执业药师考试在国家乡村振兴重点帮扶县、西藏自治区、四省涉藏州县、新疆维吾尔自治区南疆四地州、甘肃临夏州、四川凉山州、乐山市峨边彝族自治县、马边彝族自治县及金口河区单独划线。

国家乡村振兴重点帮扶县为新纳入考区,包括以下160地:


2025年执业药师考试重要提示看这里,报名流程、合格线、题型、成绩有效期

考试题型不变


2025年执业药师考试重要提示看这里,报名流程、合格线、题型、成绩有效期

根据最新公布的《国家执业药师职业资格考试大纲(第九版)·2025年》,各科目采取单独考试、单独计分的考试形式。每科试卷有100题,满分为100分。考试试题分A型题(最佳选择题)、B型题(配伍选择题)、C型题(综合分析选择题)和X型题(多项选择题)。

今年的考试题型依旧不变,只是在题量上面做减少。

成绩有效期

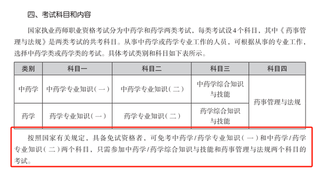
执业药师成绩有效期分考全科和免二科两种情况。


考全科:4年有效期


考试科目:专业知识一、二,综合知识与技能,法规

有效期计算原则:单科成绩在连续4年内有效,考生在连续4年内通过全部科目即可。

如果今年同专业的4科考试未全部合格,2026年则须重考2022年考过的科目。

免二科:2年有效期


考试科目:综合知识与技能、法规合格标准

有效期计算原则:单科成绩在连续2年内有效,考生在连续2年内通过须考科目即可。

2024年报考“免二科”且1科合格的执业药师考生,今年得通过同专业另一科目。否则2024年合格成绩将失效,2026年须重新报考2科。

免考两科的条件


2025年执业药师考试重要提示看这里,报名流程、合格线、题型、成绩有效期

想要申请免试的25年考生需满足以下条件:

1.符合执业药师报考条件

2.取得药学或医学专业高级职称

3.正在药学、中药学岗位工作

高级职称的类别为从事药学或中药学岗位工作获得的药学、医学或医药学专业高级职称。

不属于免两科的高级职称类别:从事医疗、预防、保健、医技、护理工作的主任(副主任)医师、主任(副主任)技师、主任(副主任)护师,从事高等院校教学、科研、管理工作的教授(副教授)等不符合免考两科的条件。

高级职称应于报考截止日之前取得。

2025年执业药师考试

重要时间节点

1.报名时间:预计在6月24日—7月15日,各考区具体报名时间或有差异,须及时关注当地报名通知。

2.准考证打印:考前1周左右到中国人事考试网即报名网站打印。

3.考试时间:2025年10月18、19日

4.成绩查询: 考后1—2个月左右全国统一到中国人事考试网查询。

5.证书领取:一般成绩发布1—2个月左右开始领证。

6.继续教育:通过各省(区、市)药监局或药师协会,进行执业药师继续教育,修满学分,领取学分证明。



文章来源:中国人事考试网、执业药师头条、中国医药报


路过

雷人

握手

鲜花

鸡蛋
  • 关注微信服务号

  • 扫描下载APP

美路科技旗下网站|试题宝 ( 鲁ICP备18021794号-4 )|  鲁公网安备37130202372899号

GMT+8, 2026-4-24 22:07 , Processed in 0.090083 second(s), 36 queries .

Powered by Discuz! X3.5

© 2001-2026 Discuz! Team.

  • QQ: 871889019

    客服电话

    183-9671-7087

    电子邮件

    mlkj@aliyun.com

    在线时间:8:00-16:00

  • 返回顶部